Hi Telerik Team,
I have one requirement in the grid view while editing/deleting a record in the database. Let me explain you my scenario.
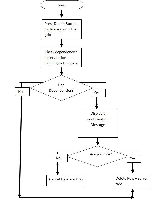
1. When user clicks on edit, they are allowed to submit their changes.
2. On click of update, it will validate the updated values and check for some validation. If the validation passes, then it will ask for some confirmation from user.
3. On click of Ok, the changes will be committed to database and on click of cancel the update will be cancelled.
I have attached a flow chart for the same. It would be really great if you can help me out with the sample code snippet.
Thanks,
Nish
I have one requirement in the grid view while editing/deleting a record in the database. Let me explain you my scenario.
1. When user clicks on edit, they are allowed to submit their changes.
2. On click of update, it will validate the updated values and check for some validation. If the validation passes, then it will ask for some confirmation from user.
3. On click of Ok, the changes will be committed to database and on click of cancel the update will be cancelled.
I have attached a flow chart for the same. It would be really great if you can help me out with the sample code snippet.
Thanks,
Nish
