I Have an Organization chart which i want to look exactly like the file I've attached (this is telerik's doc figure).
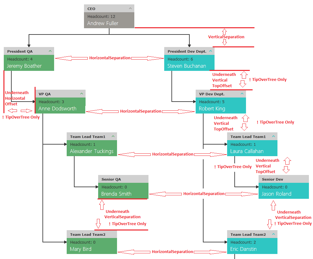
What I see is a route started from bottom of parent shape to top of child shape as I've marked with TipOverTree.
What I Want is a route Started from bottom of parent to Left of child, as i marked with What I WANT.
Could anyone help me?
Thank you
What I see is a route started from bottom of parent shape to top of child shape as I've marked with TipOverTree.
What I Want is a route Started from bottom of parent to Left of child, as i marked with What I WANT.
Could anyone help me?
Thank you
