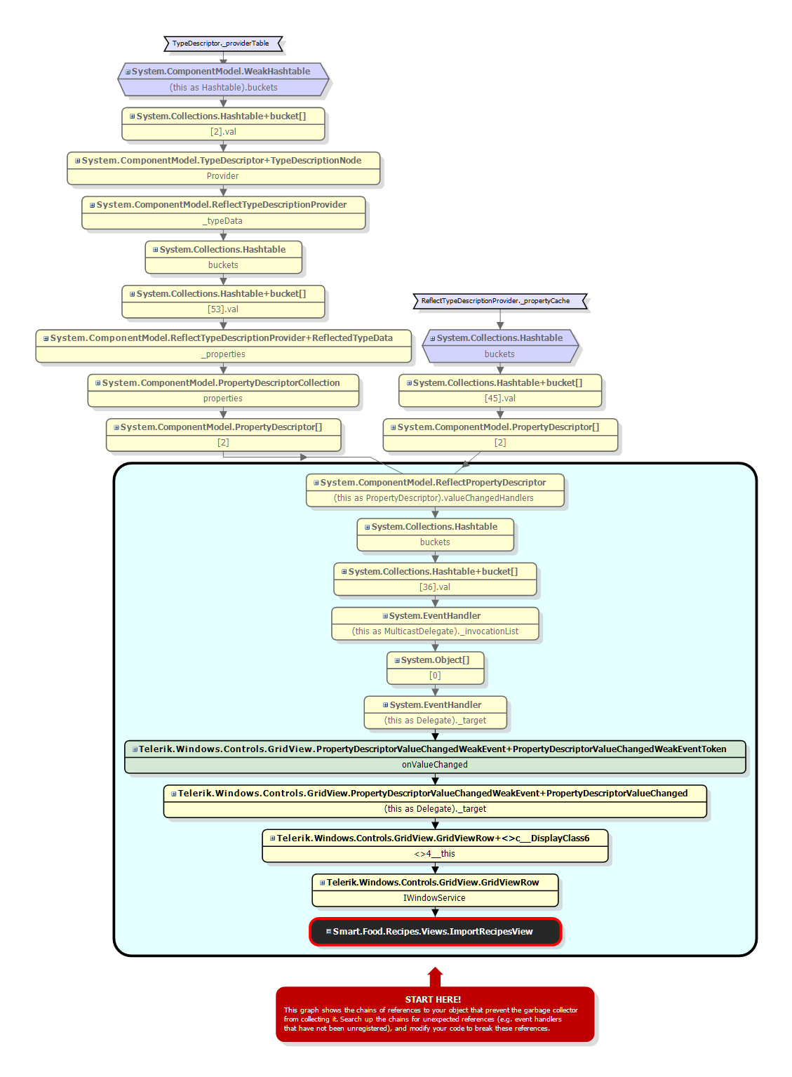
I have a dialog with a grid view. When the dialog is closed, the view is kept in memory. I used ANTS memory profile to find the cause. See the attached retention graph.
It shows that my view (ImportRecipesView) is references by a grid row which is kept in memory by some event handlers. Do you have any idea why the event handlers aren't released when the dialog is closed?
Am I missing something?
BTW: Here's a link how to read the graph: Retention Graph

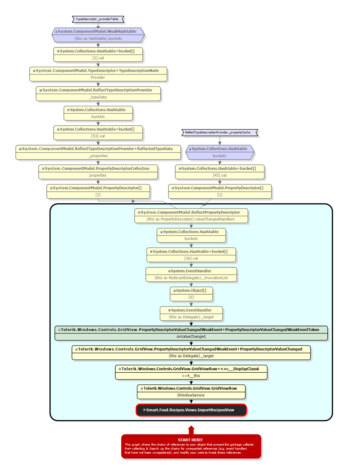
It shows that my view (ImportRecipesView) is references by a grid row which is kept in memory by some event handlers. Do you have any idea why the event handlers aren't released when the dialog is closed?
Am I missing something?
BTW: Here's a link how to read the graph: Retention Graph
