This question is locked. New answers and comments are not allowed.
If I place a RadRichTextBox in a RadWindow, then right-click to display the context menu, memory is not released when the RadWindow is dismissed. How can I get the RadRichTextBox to release the memory?
I have a sample project that I can send you.
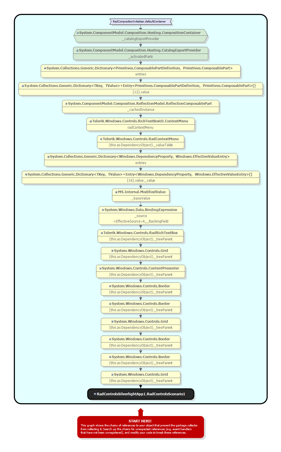
The ANTS memory profiler output is attached.
I have a sample project that I can send you.
The ANTS memory profiler output is attached.
